上海中学教师2017下半年初中数学教师资格证面试真题(精选)第1批
- 时间:
- 2020-05-09 17:24:37
- 作者:
- 邹老师
- 阅读:
- 来源:
- 上海教师资格证
2018下半年上海教师资格证面试即将拉开帷幕。上海教师资格网为您整理了2017下半年中学教师资格证面试真题,仅供大家参考,希望对大家有所帮助。
点击可查看:上海2017下半年中学教师资格证面试真题及答案汇总


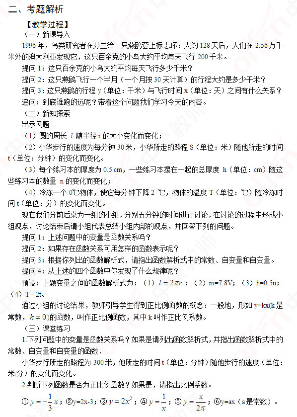
初中数学《正比例函数》




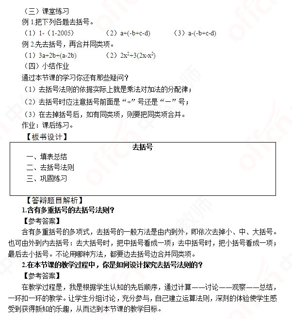
初中数学《去括号》



