2020年上海教师资格证报名条件是什么?
- 时间:
- 2020-07-03 14:48:01
- 作者:
- 曾老师
- 阅读:
- 来源:
- 上海教师资格证

教师资格证报名条件
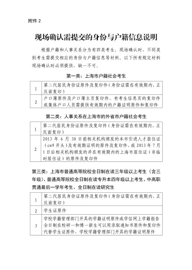
申请幼儿园、小学、初级中学、高级中学、中等职业学校教师资格和中等职业学校实习指导教师资格的本市户籍或人事关系在上海市的外省市户籍的居民、在本市学习、工作和生活的港澳台居民(具体要求见附件:现场确认需提交的身份与户籍信息说明)。
(一)报考幼儿园和小学教师资格,应当具备大学专科毕业及以上学历。
(二)报考初中教师资格,应当具备大学本科毕业及以上学历。
(三)报考高级中学和中等职业学校教师资格,应当具备大学本科毕业及以上学历。
(四)报考中等职业学校实习指导教师资格,应当具备中等职业学校毕业及以上学历,并应当具有相当助理工程师以上专业技术职务或中级以上工人技术等级。
(五)上海市普通高等院校以及户籍在上海的外地普通高等院校全日制三年级以上考生(含三年级)、中高职贯通考生允许在其学习的最后一年,凭学校学籍管理部门出具的在籍学习证明报考。
(六)符合申请认定教师资格的体检标准。
(七)中小学教师资格考试有关政策规定详见《中小学教师资格考试暂行办法》(教师〔2013〕9号)和《教师资格条例》(教育部令第10号)。
以上就是关于2020年上海教师资格证报名条件是什么的全部内容,考生如果想获得更多关于上海教师资格证相关资讯,如教师资格证报名时间、考试时间、报考条件、面试时间以及相关知识,敬请关注我们上海教师资格网。更多上海教师资格证考试信息关注上海教师资格网(www.shjszg.com)或扫右下侧二维码关注我们微信公众号。
附件:现场确认需提交的身份与户籍信息说明
